
- 联系人:李经理
- 电话:0373-3808088
- 传真:0373-3809898
- 手机:13262187746
- 邮箱:huayulvqi@163.com
- Q Q:731116096
- 地址:河南省新乡市牧野区高湾工业园68号
高精度聚结脱水滤油机HLYC-100J
文章来源:未知 日期:2014-05-08

高精度聚结脱水滤油机HLYC-100J 产品应用:
●汽轮机油及变压器油的净化
●液压润滑系统油的除水及除杂质过滤
●接入液压润滑系统全面提高系统的清洁度
产品说明
液压润滑系统中水的存在会引起油液氧化,使油液变质,减小油膜厚度,降低润滑性,引起油液变性聚合而形成大分子,使油液粘度改变,形成有机酸,进而腐蚀金属表面,降低或丧失油液的介电强度。对于传统的过滤与分离设备,从相互混杂在一起的一种液体中分离出另一种液体尤为困难,我公司研制的聚结分离式滤油机集精密过滤和高校脱水为一体,可有效清除油液中的颗粒杂质和乳化水,游离水,而不损害元产品的品质。对于含大量水分的油液,其分离效果尤为显著,分离速度是传统速度的几倍到几十倍。

高精度聚结脱水滤油机HLYC-100J技术原理
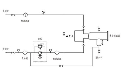
不同的液体有着不同的表面张力,而液体流过小孔时,表面张力越小,所通过的速率就越快,
当不同的混合液体流入分离器后,首先进入聚结滤芯,聚结滤芯具有多层过滤介质,其孔径逐层递增。由于表面张力的差异,油液快速通过滤层,而水却缓慢的多;又由于聚结滤芯采用亲水性材料,微小的水滴更是吸附在滤层表面从而造成水滴的聚结。受动能的作用,小液滴竞相通过开孔,逐渐汇成大的液滴,并在重力作用下沉降而与油液分离,通过聚结滤芯后的油液,仍有尺寸较小的水珠在惯性作用下向前至分离滤芯处。分离滤芯由特殊的疏水材料制成,在油液通过分离滤芯时,水珠被挡在分离滤芯的外面,而油液则通过分离滤芯,并从出口排出。

高精度聚结脱水滤油机HLYC-100J系统特点:
集精密过滤及高效脱水两种功能为一体,应用先进的“聚结分离”技术进行脱水,脱水效率高、能力强,尤其对油液中大量的水进行分离,具有真空法、离心法无法比拟的优点,可破除介质中全部的油水乳化结构;通过颗粒过滤系统的过滤,可将介质的清洁度,稳定地控制在系统要求状态,以保证油液的清洁度;不改变油液的物理、化学性质,延长油液的使用寿命;能耗小,运行费用低;系统配置优良,连续工作性能强,适合在线运行

颗粒过滤系统:
采用高效滤材做过滤介质,超大过滤面积设计,可有效地滤除极细微的颗粒杂质,使油品达到很高的清洁度。
聚结系统:
聚结系统由一组聚结滤芯组成,聚结滤芯采用了独特的极性分子结构,油液中的游离水及乳化水在通过滤芯后,被聚结成较大的水滴,再依靠重力的作用下沉降至储水罐内。
分离系统:
分离系统的分离滤芯由特殊的疏水材料制成,油液通过滤芯时,水珠被挡在滤芯的外表面,相互聚结直至因重力作用,沉降至储水罐内。
排水系统:
分离出来的水份储存在储水罐内,当界面高度到达到设定值时,打开阀门将水排出,直至降到下液面,关闭阀门,停止排水。

技术参数:
型号:HLYC-100J-*/**
额定流量 L/min:100
额定压力 Mpa:0.6
原始压力损失 Mpa:≤0.1
泵前过滤精度μm:100
一级过滤精度μm:10、20、40
二级过滤精度μm:3、5、10
电机功率Kw:2.2
电压 V:AC 380V三相
重量 Kg:420
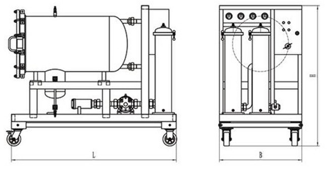
外形尺寸:1800 *1060*1500









豫公网安备 41071102000501号